事業所概要
・要介護者(要支援者)の心身の特性を踏まえて、その有する能力に応じ自立した日常生活を営むことができるよう、入浴・排泄・食事等の介護その他の生活全般にわたる援助を行うものとする。
・事業にあたっては、利用者の所在する地域、居宅介護支援事業者、地域包括支援センター、他の居宅サービス事業者、医療サービス及び福祉サービスを提供する者との連携に努めるものとする。
・事業にあたっては、利用者の必要な時に必要な援助の提供ができるよう努めるものとする。
・事業の実施にあたっては、利用者の要介護状態の悪化の軽減、防止に努めるよう、その目標を設定し計画的に行い、常に利用者の立場に立ったサービス提供を心掛けるものとする。
・事業にあたっては、利用者の所在する地域、居宅介護支援事業者、地域包括支援センター、他の居宅サービス事業者、医療サービス及び福祉サービスを提供する者との連携に努めるものとする。
・事業にあたっては、利用者の必要な時に必要な援助の提供ができるよう努めるものとする。
・事業の実施にあたっては、利用者の要介護状態の悪化の軽減、防止に努めるよう、その目標を設定し計画的に行い、常に利用者の立場に立ったサービス提供を心掛けるものとする。
ヘルパーステーションエール運営規程1
・事業の目的
・指定訪問介護の運営方針
・事業所の名称及び所在地
・従業者の職種、員数及び職務内容
・指定訪問介護の運営方針
・事業所の名称及び所在地
・従業者の職種、員数及び職務内容
ヘルパーステーションエール運営規程2
・営業日及び営業時間
・指定訪問介護等の内容
・利用料その他の費用の額
・事業提供にあたっての留意事項
・緊急時の対応等
・指定訪問介護等の内容
・利用料その他の費用の額
・事業提供にあたっての留意事項
・緊急時の対応等
ヘルパーステーションエール運営規程3
・事故発生時の対応
・苦情処理等
・秘密保持
・虐待の防止について
・従業者の研修
・苦情処理等
・秘密保持
・虐待の防止について
・従業者の研修
ヘルパーステーションエール運営規程4
・記録の整備
・附則
・附則
サービス内容
提供するサービスの内容について
利用料金
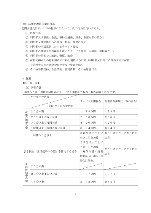
・訪問介護員の禁止行為
・料金表
訪問介護
・料金表
訪問介護
利用料金続き・・・
・料金表
介護予防訪問介護
介護予防訪問介護
加算内容
・加算内訳
加算内容続き・・・
・加算内訳続き
