事業所概要
エールインフィニティは介護用品・福祉用具のレンタルサービスを提供しています。介護で、現在の住環境でお困りのことがありましたらお気軽にご相談ください。
屋号にも使用していますが、
当業界にはインフィニティ(無限)の可能性があると感じています。
ご本人に合った用具を選定し、住み慣れた地域で安全な生活をサポートできるよう提案させていただきます。
屋号にも使用していますが、
当業界にはインフィニティ(無限)の可能性があると感じています。
ご本人に合った用具を選定し、住み慣れた地域で安全な生活をサポートできるよう提案させていただきます。
福祉用具貸与について
要支援・要介護度に応じた支給限度額の範囲内で、介護支援専門員(ケアマネジャー)が作成する居宅サービス計画に位置付けられると、月額レンタル料の1割~3割の自己負担でご利用できます。
居宅サービス計画に位置付けられなかったり支給限度額を超えてしまった場合は、全額自己負担になります。
要支援・要介護によって、ご利用できる品目に制限があります。詳しくはお気軽にご相談ください。
居宅サービス計画に位置付けられなかったり支給限度額を超えてしまった場合は、全額自己負担になります。
要支援・要介護によって、ご利用できる品目に制限があります。詳しくはお気軽にご相談ください。
特定福祉用具購入について
ご利用者様が、可能な限り自宅で自立した生活を送れるよう、入浴や排泄に用いる福祉用具を販売いたします。
福祉用具をご利用することで、日常生活上の便宜を図り、ご家族の介護負担を軽減させることを目的としております。
年間10万円を上限として、販売価格の1割~3割の自己負担でご購入いただけます。
介護認定の状況によって、購入できる福祉用具に制限がありますので、まずは、お気軽にご相談ください。
福祉用具をご利用することで、日常生活上の便宜を図り、ご家族の介護負担を軽減させることを目的としております。
年間10万円を上限として、販売価格の1割~3割の自己負担でご購入いただけます。
介護認定の状況によって、購入できる福祉用具に制限がありますので、まずは、お気軽にご相談ください。
貸与の対象となる福祉用具
・車いす
・車いす付属品
・特殊寝台
・特殊寝台付属品
・床ずれ防止用具
・体位変換器
・手すり
・スロープ
・歩行器
・歩行補助杖
・認知症老人徘徊感知機器
・移動用リフト(つり具部分を除く)
・自動排泄処理装置
・車いす付属品
・特殊寝台
・特殊寝台付属品
・床ずれ防止用具
・体位変換器
・手すり
・スロープ
・歩行器
・歩行補助杖
・認知症老人徘徊感知機器
・移動用リフト(つり具部分を除く)
・自動排泄処理装置
給付対象となる特定福祉用具
・腰掛便座
・自動排泄処理装置の交換可能部品
・入浴補助用具
・簡易浴槽
・移動用リフトのつり具の部品
・自動排泄処理装置の交換可能部品
・入浴補助用具
・簡易浴槽
・移動用リフトのつり具の部品
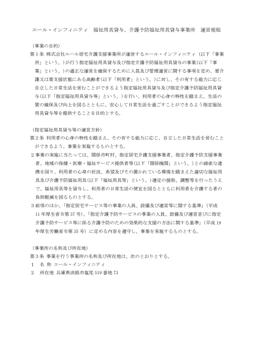
運営規程
・事業目的
・運営方針
・事業所の名称及び所在地
・運営方針
・事業所の名称及び所在地
運営規程2
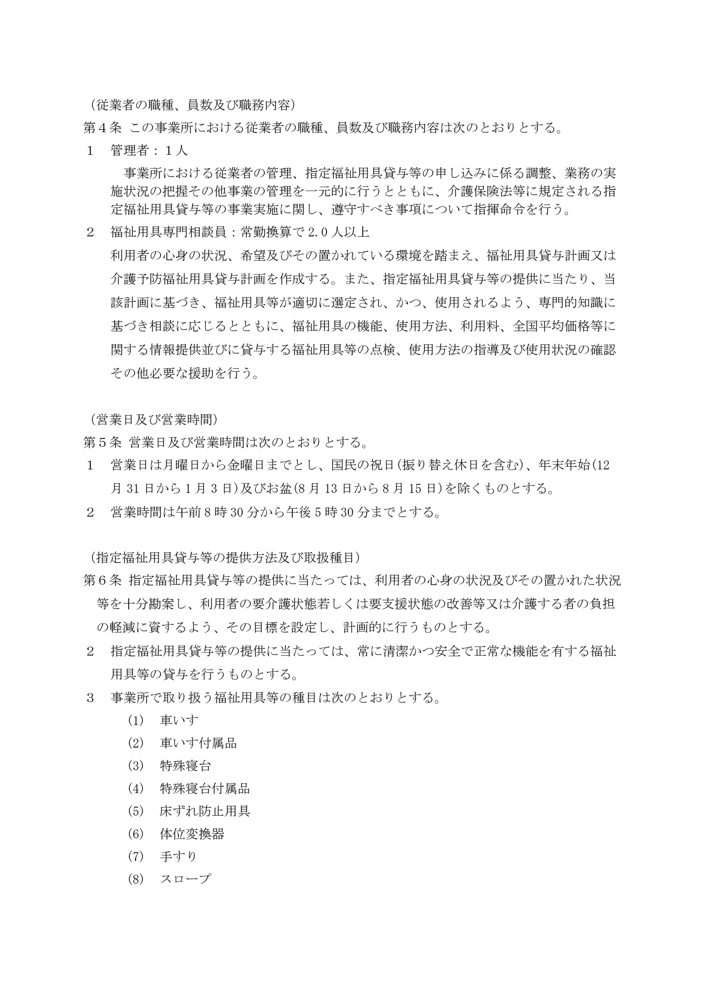
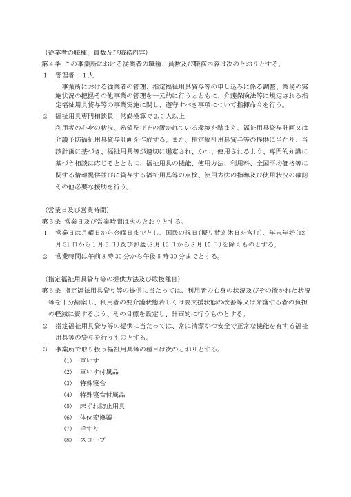
・従業者の職種、員数及び職務内容
・営業日及び営業時間
・指定福祉用具貸与等の提供方法及び取扱種目
・営業日及び営業時間
・指定福祉用具貸与等の提供方法及び取扱種目
運営規程3
・利用料その他の費用の額
・通常の事業の実施地域
・事業提供にあたっての留意事項
・通常の事業の実施地域
・事業提供にあたっての留意事項
運営規程4
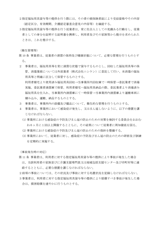
・衛生管理等
・事故発生時の対応
・事故発生時の対応
運営規程5
・虐待の防止のための措置
・業務継続計画の策定
・苦情処理等
・秘密保持
・業務継続計画の策定
・苦情処理等
・秘密保持
運営規程6
・従業者の研修
・記録の整備
・記録の整備
